반응형
병합 정렬 (Merge Sort)
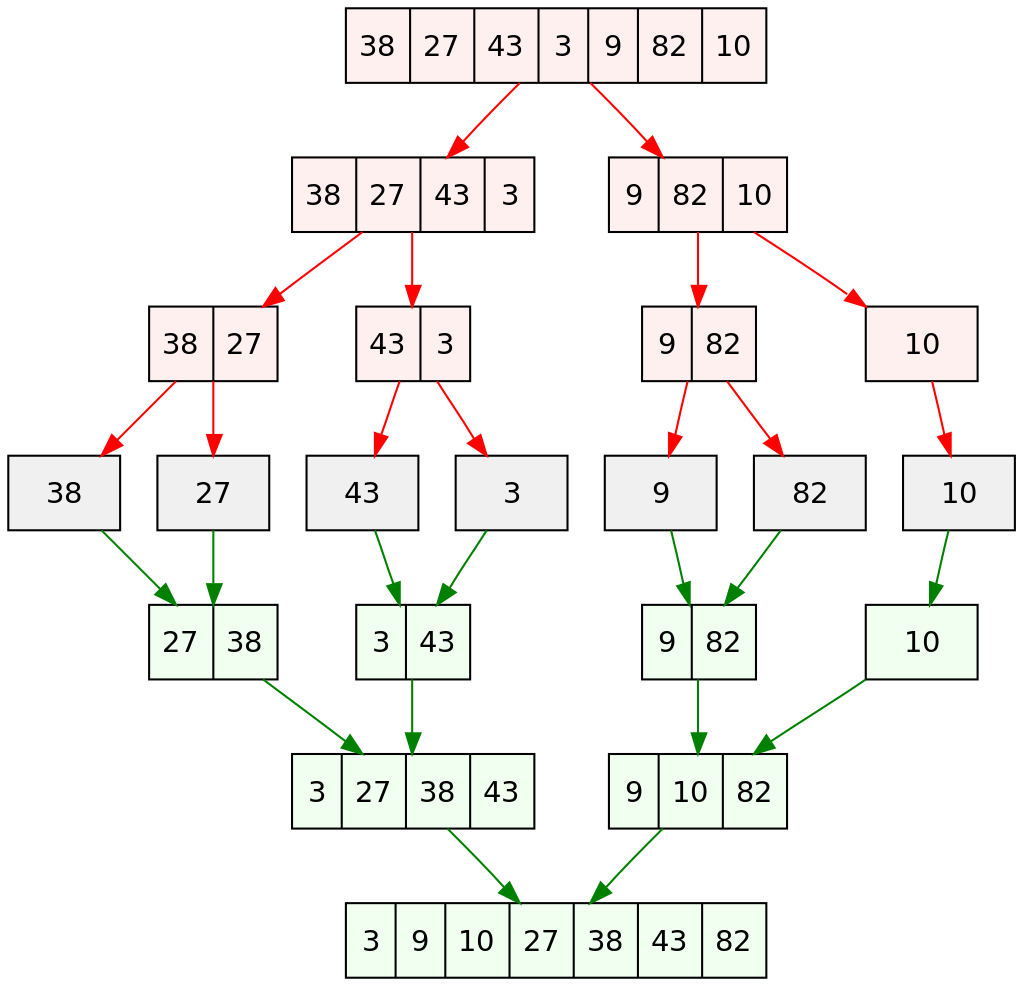
병합 정렬(Merge Sort)은 효율적이고 안정적인 정렬 알고리즘 중 하나로, 분할 정복(Divide and Conquer) 알고리즘을 따른다. 병합 정렬의 기본 개념은 다음과 같다.
- 분할(Divide) : 입력받은 배열을 절반으로 분할하고, 길이가 1이 될 때까지 분할을 반복한다.
- 정복(Conquer) : 각 분할된 배열에 대해 재귀적으로 정렬을 수행한다.
- 병합(Merge) : 분할한 배열을 병합하면서 정렬한다. 두 개의 정렬된 배열을 하나의 정렬된 배열로 합치는 과정으로 병합 과정에서 실제 정렬이 이루어진다.
병합 정렬의 시간 복잡도는 O(n log n)으로 길이가 긴 배열을 안정적으로 정렬할 때 적합한 알고리즘이다.
병합 정렬의 장단점
장점
- O(n log n)의 시간 복잡도를 가지고 있어 다른 정렬 알고리즘에 비해 효율적이다.
- 동일하 값의 원소가 입력에 따라 순서를 보장하는 안정 정렬(Stable Sort) 알고리즘이다.
- 최선과 최악의 경우에도 항상 동일한 시간 복잡도를 가진다.
단점
- 원본 배열을 분할하여 새로운 배열을 추가적으로 만들기 때문에 추가적인 메모리가 필요하다.
- 다른 정렬 알고리즘에 비해 구현하기가 복잡하다.
- 배열의 크기가 작은 경우 퀵 정렬과 같은 알고리즘이 더 빠르다.
병합 정렬은 여러 상황에 따라 적절하게 사용되어야 하는데, 제한된 메모리를 가진 환경에서는 다소 적합하지 않을 수 있다.
병합 정렬의 과정

구현
public class MergeSort {
public void sort(int[] arr, int left, int right) {
if (left == right) {
return;
}
// 중간 인덱스
int mid = (left + right) / 2;
// 왼쪽 정렬
sort(arr, left, mid);
// 오른쪽 정렬
sort(arr, mid + 1, right);
// 배열 합치기
merge(arr, left, mid, right);
}
public void merge(int[] arr, int left, int mid, int right) {
int n1 = mid - left + 1; // 왼쪽 배열의 길이
int n2 = right - mid; // 오른쪽 배열의 길이
// 왼쪽 배열 오른쪽 배열
int[] leftTemp = new int[n1];
int[] rightTemp = new int[n2];
// 왼쪽 배열 담기
for (int i = 0; i < n1; i++) {
leftTemp[i] = arr[left + i];
}
// 오른쪽 배열 담기
for (int i = 0; i < n2; i++) {
rightTemp[i] = arr[mid + 1 + i];
}
// 왼쪽 배열과 오른쪽 배열의 인덱스
int i = 0, j = 0;
// 원본 배열 arr의 시작 인덱스
int k = left;
// 원본 배열에 정렬
while (i < n1 && j < n2) {
if (leftTemp[i] <= rightTemp[j]) {
arr[k] = leftTemp[i];
i++;
} else {
arr[k] = rightTemp[j];
j++;
}
k++;
}
// 남아 있는 요소 담기
while (i < n1) {
arr[k] = leftTemp[i];
i++;
k++;
}
while (j < n2) {
arr[k] = rightTemp[j];
j++;
k++;
}
}
}
public class Main {
public static void main(String[] args) {
int[] array = {38, 27, 43, 3, 9, 82, 10};
MergeSort mergeSort = new MergeSort();
mergeSort.sort(array, 0, array.length - 1);
for (int i : array) {
System.out.print(i + " ");
}
}
}
// 출력
3 9 10 27 38 43 82반응형
'자료구조 & 알고리즘(Data Structure & Algorithm) > 알고리즘(Algorithm)' 카테고리의 다른 글
| [Algorithm] 배열의 구간 합 알고리즘 (Prefix Sum) - Java (1) | 2024.06.02 |
|---|---|
| [Algorithm] 10진수를 n진수로, n진수를 10진수로 변환하기 (진법 변환) - Java (4) | 2024.01.16 |
| [Algorithm] 파스칼의 삼각형 알고리즘 구현하기 (Pascal's triangle) - Java (4) | 2024.01.03 |
| [Algorithm] 탐욕 알고리즘(Greedy)란 무엇인가? (0) | 2022.10.07 |